How to get the moment in a solid element? Output request sf is not available for element type c3d8r
How to get the moment in a solid element? Output request sf is not available for element type c3d8r
(OP)
Hi everyone,
I made a model of a Beam and a wall using a 3D solid element. However, I didn’t know how to get the moment and the traction on the beam. When I run the job, I get the following warning: Output request sf is not available for element type c3d8r.
What should I do to get the moment and the traction while using a solid element?
I made a model of a Beam and a wall using a 3D solid element. However, I didn’t know how to get the moment and the traction on the beam. When I run the job, I get the following warning: Output request sf is not available for element type c3d8r.
What should I do to get the moment and the traction while using a solid element?





RE: How to get the moment in a solid element? Output request sf is not available for element type c3d8r
RE: How to get the moment in a solid element? Output request sf is not available for element type c3d8r
To answer your question i have a question:
You want tho get the moment and the traction outputs (results) after the job process done or you want to make the beam under the moment and the traction load, boundary condition and ... ?
RE: How to get the moment in a solid element? Output request sf is not available for element type c3d8r
The only load apply on the beam is the gravity and a distributed load on the top of the wall.
RE: How to get the moment in a solid element? Output request sf is not available for element type c3d8r
Part module:
This part is: 3D, Deformable, Solid.
Dimension: meter.
Created Beam part with details shown in image (1):
Image (1)
Image (2)
Material is:
Steel (St37)
Mass Density: 7800
Young's module: 209Gpa (209E9 pa)
Poisson's Ratio: 0.3
Section is: Solid, Homogeneous.
Assembly module:
This Part (Show in image 3) made from merge of the Beam and the Column.
Image (3)
Step module:
Selected step for this simulation is:
Static, General, Time=1, NLgeom=OFF
Interaction module:
There is no interaction in this Model.
Load module:
Load configuration for this model shown in the image (4):
Image (4)
Image (5)
All elements type is:
C3D8R: An 8-node linear brick, reduced integration, hourglass control
Image (6)
Visualization module:
After the job done, click on the "Plot Contours on Deformed Shape (from above) choose "U" then "U2" now you can see bending of the model (like image 7).
Image (7)
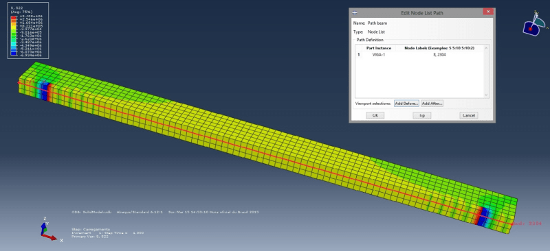
1) Get to this address: Tools>>>Path>>>Create…
2) Enter the name then Choose "Node list"
3) Click on "Add After…"
4) From Viewport choose this tow Points shown in image (8)
5) After choosing, click on done button
6) In "Edit Node List Path" window click on "OK" button
7) Go to the "XY Data From Path"
8) Choose "your path"
9) Choose "Deformed"
10) Choose "Path Points"
11) Check "Include intersection" (with choosing this option you say choose the points between the two origin Points)
12) Choose "True distance"
13) Choose the last Step/Frame from "Step/Frame…"
14) Click on "Plot" button
Now you can see the graph (like image 9).
Image (8)
Image (8.1)
Image (9)
Used Reference:
1) Abaqus software
2) Simulation of engineering problems with help of finite element method by abaqus from: Hamed moaieri, Farinaz foroozesh, seyed mohamad zamani saani, arezoo emami
3) My own knowledge.
I hope this is useful to you and solve your problem.
yassou.
RE: How to get the moment in a solid element? Output request sf is not available for element type c3d8r
For more informations see A/CAE Manual 52. Calculating linearized stresses
RE: How to get the moment in a solid element? Output request sf is not available for element type c3d8r
The U2 output, correspond to the deflection of the element, right? Do you know which variable will give me the bending moment and the traction outputs on the beam? I believe I get that from the sf variable, but I don’t know how to get this output from a solid element.
RE: How to get the moment in a solid element? Output request sf is not available for element type c3d8r
RE: How to get the moment in a solid element? Output request sf is not available for element type c3d8r
The path was chosen on the bottom of the beam.
Image (1)
So I open the stress linearization window, and selected the path:
Image (1)
Which one of this components (img 3) I should to use to get the bending moment (N.m) on the beam? Actually none of them give me good results.
Image (3)
Do I need to created sections paths, as in the following pictures, to get the moment on the beam?
Image (4)
Do you guys got any tips to me?
RE: How to get the moment in a solid element? Output request sf is not available for element type c3d8r
Sorry guys for my absent, in this days I'm a little busy.
To answer your question "Marquiavel" I should say "no" because it depends on your orientations.
If I add a boundary condition to the end of the beam like image (1), result will be change if you choose the U2 then you see the Beam Bending (With their proper values in the Up-Left), like image (2).
Image (1)
Image (2)
Image (3)
If your model did not lie on one of the Global axis, then you can create a Local axis to get wanted results.
Image (4)