Getting an overview for a HMI based closed process control system
Getting an overview for a HMI based closed process control system
(OP)
Dear Engineers,
Let me shortly introduce myself. I am 25year old dutch engineer with a chemical /chemical engineering background, with recently having gained an interest in proces control and automation after working at a large petroleum firm in the south of the Netherlands. My current job is at a distributor/knowledge firm which delivers Flowmeters.
I am investigating possibilities for using flowmeters in a small scale control loop.
This would for instance imply that an HMI is present for serveral flowmeters to monitor use.
However, that is where I require some help.
I am looking for some good resources to gain insight about what is needed for such a system and how to set it up.
(for example, a HMI, any software to configure the HMI/plc, PLC/SCADA (no DCS) , a gateway?, barriers. input output modules)
Please if there are any questions, I would be happy to answer.
I am looking forward to see where this post leads me!
Best Regards,
Lennart
Let me shortly introduce myself. I am 25year old dutch engineer with a chemical /chemical engineering background, with recently having gained an interest in proces control and automation after working at a large petroleum firm in the south of the Netherlands. My current job is at a distributor/knowledge firm which delivers Flowmeters.
I am investigating possibilities for using flowmeters in a small scale control loop.
This would for instance imply that an HMI is present for serveral flowmeters to monitor use.
However, that is where I require some help.
I am looking for some good resources to gain insight about what is needed for such a system and how to set it up.
(for example, a HMI, any software to configure the HMI/plc, PLC/SCADA (no DCS) , a gateway?, barriers. input output modules)
Please if there are any questions, I would be happy to answer.
I am looking forward to see where this post leads me!
Best Regards,
Lennart





RE: Getting an overview for a HMI based closed process control system
TTFN

FAQ731-376: Eng-Tips.com Forum Policies
Need help writing a question or understanding a reply? forum1529: Translation Assistance for Engineers
Of course I can. I can do anything. I can do absolutely anything. I'm an expert!
RE: Getting an overview for a HMI based closed process control system
I have not yet requested our suppliers, but have an informal meeting planned with a supplier of us that has made( and stopped making) the simple systems as above. However to be able to talk on the same level, I thought of it as not a bad idea to do some research myself!
Best Regards!
RE: Getting an overview for a HMI based closed process control system
For continous flow control there are numerous single loop controllers but few with frequency/pulse inputs, most are analog inputs, which for continuous flow is generally good enough.
Either of these is configured from menu selections, not programmed from a blank slate. Big difference if the customer is involved with making it work.
When you move up from a batch controller or a single loop controller you're into PLC/PAC (process automation controller) territory. The rack I/O and controller does the work, some form of HMI is its window into the process. HMI's can be panels or software that runs on a PC platform. The controller and HMI have separate development software, which are programmed not configured. You start with a blank slate and code the logic, no menu. Every PLC/PAC vendor will have their own HMI panel, but will talk with 3rd party HMI's. HMI software communicates to the controller with a protocol or OPC. Gotta pay attention to the protocol the HMI uses with the controller, protocols and the hardware have to match.
Barriers are for intrinsic safety. Gateways are for protocol conversion, something to avoid if at all possible.
RE: Getting an overview for a HMI based closed process control system
Thank you for your response!
I find it really nice I have some terms/names to search for.
Initially the small HMI for simplicity sounds good to me, as starting from scratch will give us probably unnessecary work.
When I find the time,
I will make a simple drawing on how I expect the set up to be working.
I would like to kindly ask to give any comments or thoughts on it when I have it posted
Best Regards,
Lennart
RE: Getting an overview for a HMI based closed process control system
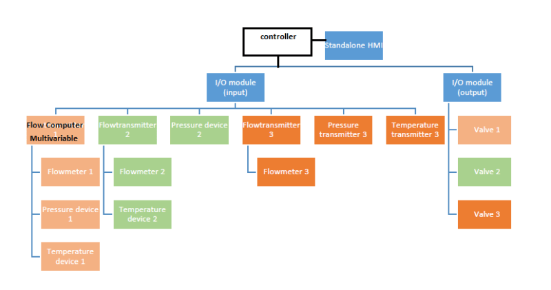
Link
This sort of thing I was aiming at.
Points of note:
my aim is indeed at continuous flow. Some inputs will be reed switch, but also pulse inputs.
Is a I/O module generally incorporated in a standalone HMI, or is this to be adviseable by it's vendor ( i.e. regarding amount of ports / pulses etc) maybe this is an open door, but I am still learning!
I see that it is not a Single loop, and therefore perhaps a HMI which can handle multiple loops would be handy, or indeed moving up to PLC/PAC. I will check if the first is available widely.
Regards!
RE: Getting an overview for a HMI based closed process control system
If the I/O is analog in/digital (like Modbus) out or Modbus to an analog output module, then an HMI could do manual control via input from its screen. But if the flow has to be automatically regulated, then a controller is needed and rack controllers use modular I/O.
RE: Getting an overview for a HMI based closed process control system
A logic controller should indeed be nessecary in the sample case.
I now am looking for what a company ( duranmatic) offers for combined plc/hmi 's . I see the Horner- APG'scoul dbe an interesting choice, however first I am looking if the programs requeird to configure the logic is easy to use, as programming logic is not my main skill.
Regards,
Lennart
RE: Getting an overview for a HMI based closed process control system
When multiple flowmeters get dumped into one controller, you are likely to find that one question people will ask is "how do I get my data out of the box?"
You should consider what range of options your controller choice offers people for getting their data out of the box; Modbus, Ethernet/IP, OPC, whatever that IEC protocol is, whatever you customer base uses.
Some platforms are more capable and better supported than others at that level.
RE: Getting an overview for a HMI based closed process control system
RE: Getting an overview for a HMI based closed process control system
Indeed a question was to be able to extract the archive. however there are some possibilities with sd cards or modbus communications.
I do not think this will be a large issue. But more to build a register/ database to store data in through automation software.
@Sugina,
thank you for the link. do you have experience with any of the softwares and can advise me ( a starter) which one to use?
Best Regards,
Lennart