Relay EMI is triggering sensors on custom Arduino PCB
Relay EMI is triggering sensors on custom Arduino PCB
(OP)
Hi All,
I have a problem with the relay on a custom PCB I designed. On my breadboard prototype the parts where somehow spaced out enough to not show the problem.
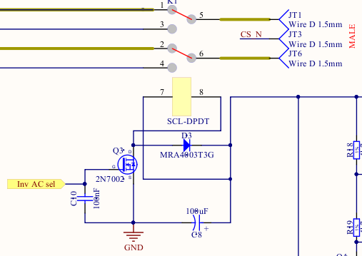
The relay I am using is a DPDT 120VAC (Mouser: 653-LY2-DC24). In 50% of the switching operation, a button is triggered as a side-affect. It is 'Push_button1' or 'Push_button2' that get triggered - luckily it does not also trigger the reset-button. I found some resources talking about arc suppression at relays that are RC elements. But I dont know how to use that with a DPDT relay. I use the relay to switch a load between 2 power sources.
Any suggestions?
Markus


I have a problem with the relay on a custom PCB I designed. On my breadboard prototype the parts where somehow spaced out enough to not show the problem.
The relay I am using is a DPDT 120VAC (Mouser: 653-LY2-DC24). In 50% of the switching operation, a button is triggered as a side-affect. It is 'Push_button1' or 'Push_button2' that get triggered - luckily it does not also trigger the reset-button. I found some resources talking about arc suppression at relays that are RC elements. But I dont know how to use that with a DPDT relay. I use the relay to switch a load between 2 power sources.
Any suggestions?
Markus







RE: Relay EMI is triggering sensors on custom Arduino PCB
Gunnar Englund
www.gke.org
--------------------------------------
Half full - Half empty? I don't mind. It's what in it that counts.
RE: Relay EMI is triggering sensors on custom Arduino PCB
Is there a flyback diode associated with the relay's coil?
Keith Cress
kcress - http://www.flaminsystems.com
RE: Relay EMI is triggering sensors on custom Arduino PCB
>Does your phantom switching occur only when switching a load or has it ever occurred with no load involved.
That is not 100% clear at the moment, I would have to construct an test program to do lots of switching and measure.
So in case its the arc, between which pins 1-6 do the RC elements go?
(5+6 are load and 1/3 and 2/4 are the 120VAC source)
RE: Relay EMI is triggering sensors on custom Arduino PCB
The R in the RC combination can be reduced down to around 10 ohms, if necessary. A 10 A Contact can easily handle that.
Gunnar Englund
www.gke.org
--------------------------------------
Half full - Half empty? I don't mind. It's what in it that counts.
RE: Relay EMI is triggering sensors on custom Arduino PCB
Keith Cress
kcress - http://www.flaminsystems.com
RE: Relay EMI is triggering sensors on custom Arduino PCB
RE: Relay EMI is triggering sensors on custom Arduino PCB
Gunnar Englund
www.gke.org
--------------------------------------
Half full - Half empty? I don't mind. It's what in it that counts.
RE: Relay EMI is triggering sensors on custom Arduino PCB
That would mean in my case: 120VAC, 10A --> R = 50-100 Ohm (1/2 Watt) and C = 5-10uF
Is this correct?
RE: Relay EMI is triggering sensors on custom Arduino PCB
That can't be used at all.
I made a clip and added comments here: http://gke.org/pub/files/Industrologic%20snubber%2...
It is only the generic tip (number 3) that works. It is, BTW, identical to my recommendation.
Gunnar Englund
www.gke.org
--------------------------------------
Half full - Half empty? I don't mind. It's what in it that counts.
RE: Relay EMI is triggering sensors on custom Arduino PCB
Since UL/CSA Recognition is important to me there is only one item: 104MACQRL150 - 150 Ohms (1/2 watts), 0.1uF
The ohms are far away from your suggestions so I am not sure what to do.
RE: Relay EMI is triggering sensors on custom Arduino PCB
If your inductive load is "humble" (low) you can try out the part you found. It will probably work, but I feel more at ease with a lower R. Some experimentation is in order. Use a scope (and a differential probe) to observe the contact voltage.
A MOV can, of course, also be used. But RC snubbers are more reliable in the long run.
Gunnar Englund
www.gke.org
--------------------------------------
Half full - Half empty? I don't mind. It's what in it that counts.
RE: Relay EMI is triggering sensors on custom Arduino PCB
But in my particular case it should work well with compressors in refrigerators. Do you see a problem there?
RE: Relay EMI is triggering sensors on custom Arduino PCB
Also, make sure that ALL the PCB tracks that carry load current are wide enough so they don't "curl up" when current gets too high momentarily. Match fuse to trace width.
I hope you are testing this worst case Before starting production.
Gunnar Englund
www.gke.org
--------------------------------------
Half full - Half empty? I don't mind. It's what in it that counts.
RE: Relay EMI is triggering sensors on custom Arduino PCB
RE: Relay EMI is triggering sensors on custom Arduino PCB
@BrianE22: I do debouncing in software but that does not do the trick.
RE: Relay EMI is triggering sensors on custom Arduino PCB
TTFN

FAQ731-376: Eng-Tips.com Forum Policies
Need help writing a question or understanding a reply? forum1529: Translation Assistance for Engineers
RE: Relay EMI is triggering sensors on custom Arduino PCB
Gunnar Englund
www.gke.org
--------------------------------------
Half full - Half empty? I don't mind. It's what in it that counts.
RE: Relay EMI is triggering sensors on custom Arduino PCB
TTFN

FAQ731-376: Eng-Tips.com Forum Policies
Need help writing a question or understanding a reply? forum1529: Translation Assistance for Engineers
RE: Relay EMI is triggering sensors on custom Arduino PCB
BTW, do you really think that Power is tied to Arduino GND? I don't tink it is.
Gunnar Englund
www.gke.org
--------------------------------------
Half full - Half empty? I don't mind. It's what in it that counts.
RE: Relay EMI is triggering sensors on custom Arduino PCB
RE: Relay EMI is triggering sensors on custom Arduino PCB
TTFN

FAQ731-376: Eng-Tips.com Forum Policies
Need help writing a question or understanding a reply? forum1529: Translation Assistance for Engineers
RE: Relay EMI is triggering sensors on custom Arduino PCB
RE: Relay EMI is triggering sensors on custom Arduino PCB
Dan - Owner
http://www.Hi-TecDesigns.com
RE: Relay EMI is triggering sensors on custom Arduino PCB
But so far a reset has not occurred.
RE: Relay EMI is triggering sensors on custom Arduino PCB
RE: Relay EMI is triggering sensors on custom Arduino PCB
RE: Relay EMI is triggering sensors on custom Arduino PCB
RE: Relay EMI is triggering sensors on custom Arduino PCB
Gunnar Englund
www.gke.org
--------------------------------------
Half full - Half empty? I don't mind. It's what in it that counts.
RE: Relay EMI is triggering sensors on custom Arduino PCB
Keith Cress
kcress - http://www.flaminsystems.com
RE: Relay EMI is triggering sensors on custom Arduino PCB
Shall I try 50 Ohms now?
RE: Relay EMI is triggering sensors on custom Arduino PCB
Where in the World are you? If in the Bay area, I think that Keith is a good tip.
Gunnar Englund
www.gke.org
--------------------------------------
Half full - Half empty? I don't mind. It's what in it that counts.
RE: Relay EMI is triggering sensors on custom Arduino PCB
RE: Relay EMI is triggering sensors on custom Arduino PCB
"how is that done right?"
Find the REAL reason for the problems instead of assuming. It can be anything, arcing contacts is the most common, then there is (as IR and Opera are saying) all sorts of influences from heavy currents causing ground shifts and induced voltages in unexpexted places.
To rule out arcing contacts and load/inrush, you can disconnect the load completely. If problems go away, then you know that it is on the contact's load side you shall look. Then observe if the problem occurs when contacts close or open. If it is when they close, you can almost certainly concentrate on induced voltage and ground shift. But, remember that bouncing may also include arcing. It is only when you find the problem also when opening the contacts that you can expect arcing and need to appy snubbers or an MOV.
If the problem is there when contacts close but not when they open, try to reduce load and see if the problem goes away. If it does, you can be sure that the inrush is the problem. Then you can cut the traces you have on the PCB and substitute Heavy gague wire that you route far away from any spot that might be sensitive. You can also try and "desensitize" the circuits that seem to be picking up interference.
You may also have a problem with the relay coils, but you do have clamping/free-wheeling diodes on them, don't you? So I don't see a problem there - unless something is terribly wrong with your power supply. If the voltage regulator is sluggish, you may have a Vcc drop when the relay kicks in. Have you checked that?
One thing that I hope that you have enough of is decoupling capacitors. Enough of them, of the right size and in the right places. You do have that?
This is not a complete Cook-book on how to track down and eliminate problems with switching on a PCB. But it is a good start, and I think that you will find your own way of doing it once you start to Divide and Conquer. Good luck!
Gunnar Englund
www.gke.org
--------------------------------------
Half full - Half empty? I don't mind. It's what in it that counts.
RE: Relay EMI is triggering sensors on custom Arduino PCB
RE: Relay EMI is triggering sensors on custom Arduino PCB
will try the external pullup, fixing C16 and C23 on my current PCB is a nightmare. Not sure can do that.
@Gunnar:
Find the REAL reason for the problems instead of assuming
Thanks for the list. yes, that is my quest.
1) influences from heavy currents causing ground shifts and induced voltages in unexpected places
I can rule that out because the button was never triggered on a high load being switched on. I have dozens of these in my data logs without any trigger. Only if the relay is switched it happens.
2) Then observe if the problem occurs when contacts close or open
The nature of the DTDP relay is that it does always both: one side is opened and the other closed. So I have no way finding that out except for a high speed cam recording the contacts.
3) you can cut the traces you have on the PCB and substitute Heavy gauge wire
That will be my very last resort
4) You may also have a problem with the relay coils
I have a clamping/free-wheeling diode in there but I have not tested switching the relay with 120V but no load over a longer period.
The relay is not driven by 5Vcc but from a separate 24V supply
5) I hope that you have enough of is decoupling capacitors
All input ports on the Arduino have a 0.1uF on them - I think decoupling is good.
RE: Relay EMI is triggering sensors on custom Arduino PCB
Re. 2: I am a bit disappointed now. Some own thinking may lead you to the conclusion that it is possible to disconnect one of the loads. Then you can do the necessary observations.
Gunnar Englund
www.gke.org
--------------------------------------
Half full - Half empty? I don't mind. It's what in it that counts.
RE: Relay EMI is triggering sensors on custom Arduino PCB
RE: Relay EMI is triggering sensors on custom Arduino PCB
Dan - Owner
http://www.Hi-TecDesigns.com
RE: Relay EMI is triggering sensors on custom Arduino PCB
I was pulled into other things so this last test too me a while to finish. I am now using 470 Ohm resistors to do an external pull-up. I measured the ATmega2560 pull-up which is only bringing the line up to 4.75 volts - that was a surprise to me. Now with the external two pull-ups I don't get phantom button presses any more. Thanks for all your input!
One question now remains: should I have a snubber to protect the relay contacts or is that is more a 'nice-to have' feature than a real requirement. What is your experience and best practices?
Markus
RE: Relay EMI is triggering sensors on custom Arduino PCB
A side note: The internal pull-up probably brings the voltage to Vcc (5 V), but your volt-meter loads the high-resistance internal pull-up so you measure 4.75 V. That would mean that the internal pull-ups are around multimeter Ri/40, does that make sense?
Gunnar Englund
www.gke.org
--------------------------------------
Half full - Half empty? I don't mind. It's what in it that counts.
RE: Relay EMI is triggering sensors on custom Arduino PCB
Gunnar Englund
www.gke.org
--------------------------------------
Half full - Half empty? I don't mind. It's what in it that counts.
RE: Relay EMI is triggering sensors on custom Arduino PCB
RE: Relay EMI is triggering sensors on custom Arduino PCB
Dan - Owner
http://www.Hi-TecDesigns.com
RE: Relay EMI is triggering sensors on custom Arduino PCB
RE: Relay EMI is triggering sensors on custom Arduino PCB
Can you elaborate what you mean with "fluff"?
RE: Relay EMI is triggering sensors on custom Arduino PCB
RE: Relay EMI is triggering sensors on custom Arduino PCB
First of all: it is not a refrigerator control - it is a modular UPS controller. I am using it to take my fridge off the grid during sunshine but it also powers my stereo, TV, phone chargers, laptop and internet modem. I need the transformers to monitor the phase of the AC inputs so switching the relay is only happening when in sync. The bigger transformer also powers the relay and provides power to the inverter when the UPS is in standby. The sensors are monitoring the energy flow. Main aspect is to know the SOC of the battery and switch back to mains power if a certain threshold is passed.
-'The FET's on the board should be lost and have just a dry relay contact'
You can use a relay and my original design indeed used a relay but that actually destroyed some inverters I tested with. Especially the pure sine inverters are very sensitive to that. With mosfets you can control the inrush and avoid another spark.
-'Enough inverters have a remote switch and they are easy enough to add'
this is a problem because in-fact very little inverters have remote switching. I looked at dozens of models and only the very high-end have them.
What is a "slump detector"?
RE: Relay EMI is triggering sensors on custom Arduino PCB
RE: Relay EMI is triggering sensors on custom Arduino PCB
Can you tell more about which measurements point to a weak battery or loose connection?
RE: Relay EMI is triggering sensors on custom Arduino PCB
"monitor the phase of the AC inputs so switching the relay is only happening when in sync.
Many would think that is reasonable." Some do not think I am reasonable.
"original design indeed used a relay but that actually destroyed some inverters I tested with."
"Sometimes people blow up from natural causes." Repo Man.
"Seeing and believing are often both wrong." FOW.