Resolving small edges when creating Tapered Surfaces
Resolving small edges when creating Tapered Surfaces
(OP)
Hi guys,
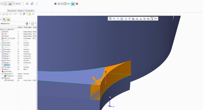
I'm creating a plastic rotationally molded part with the parting line in the middle. I'm trying to extrude surfaces with a 1 degree taper however I am having issues with tiny surfaces appearing. It appears that both surfaces are tapering normal to the sketch; despite both sketches being tangent (image 1 and image 2) after I apply the taper I am left with a tiny surface at the tangent point I can't seem to resolve. Does anybody have some suggestions on how to go about fixing this? Images 3 and 4 show the small edge that is resulting.



I'm creating a plastic rotationally molded part with the parting line in the middle. I'm trying to extrude surfaces with a 1 degree taper however I am having issues with tiny surfaces appearing. It appears that both surfaces are tapering normal to the sketch; despite both sketches being tangent (image 1 and image 2) after I apply the taper I am left with a tiny surface at the tangent point I can't seem to resolve. Does anybody have some suggestions on how to go about fixing this? Images 3 and 4 show the small edge that is resulting.








RE: Resolving small edges when creating Tapered Surfaces
----------------------------------------
The Help for this program was created in Windows Help format, which depends on a feature that isn't included in this version of Windows.
RE: Resolving small edges when creating Tapered Surfaces