Looking for ideas on electronically switching resistors.
Looking for ideas on electronically switching resistors.
(OP)
I've got a regulator that controls to a specific operating point via current thru a resistor.
I want to be able to select between a couple of resistors to set, say, three operating points. My problem is that the resistors will have between 300mA and 1500mA running thru them and are somewhere around 0.1 ohms to 0.5ohms.
Digital pots are out cuz they don't do amps.
So I thought of using MOSFETs switching in resistors or perhaps shunting them. There are lots out there with sub 0.0x ohms ON resistance. But I'm thinking they'll be a problem since they all have fairly large thermal drifts. Just the thing to have around a thermally active regulator.. All their charts also seem to peter-out down around 1A so I'm not sure what happens when I'm only pushing 300mA thru them. The controller point looks to keep the top of the resistor at about 300mV which again isn't much of a source/drain voltage. Again that's off the charts.
Got any suggestions?
I want to be able to select between a couple of resistors to set, say, three operating points. My problem is that the resistors will have between 300mA and 1500mA running thru them and are somewhere around 0.1 ohms to 0.5ohms.
Digital pots are out cuz they don't do amps.
So I thought of using MOSFETs switching in resistors or perhaps shunting them. There are lots out there with sub 0.0x ohms ON resistance. But I'm thinking they'll be a problem since they all have fairly large thermal drifts. Just the thing to have around a thermally active regulator.. All their charts also seem to peter-out down around 1A so I'm not sure what happens when I'm only pushing 300mA thru them. The controller point looks to keep the top of the resistor at about 300mV which again isn't much of a source/drain voltage. Again that's off the charts.
Got any suggestions?
Keith Cress
kcress - http://www.flaminsystems.com





RE: Looking for ideas on electronically switching resistors.
Dan - Owner
http://www.Hi-TecDesigns.com
RE: Looking for ideas on electronically switching resistors.
Yes, of course it is, how silly of me.
I don't have any low voltage MOSFETs within reach. Otherwise, I would have measured their performance on my Tektronix 575 transistor curve tracer (love it!). I am convinced that F. S. can do a quick chek on a few transistors to see how they behave below 1 A. Go ask them - they are in your neigborhood...
Gunnar Englund
www.gke.org
--------------------------------------
Half full - Half empty? I don't mind. It's what in it that counts.
RE: Looking for ideas on electronically switching resistors.
Are the set point resistors floating? If so, then the only practical option is a relay. If one end of the resistors is returned to either the positive or negative supply rail, then you can use a P or N type switch (MOSFET *or* bipolar) to select the resistor and simply read the voltage drop across the resistor alone, rather than the series combination of resistor and switch, to sidestep the issue with drift in channel resistance or saturation voltage.
RE: Looking for ideas on electronically switching resistors.
It's possible to keep the device in the linear region, so long as Vgs > Vds. But, without running the transistor on a curve tracer, there's no definitive way to a priori determine or set the channel resistance. Once the saturation current characteristics are measured, it's theoretically possible to use the various equations to "set" a channel resistance.
TTFN

FAQ731-376: Eng-Tips.com Forum Policies
Need help writing a question or understanding a reply? forum1529: Translation Assistance for Engineers
RE: Looking for ideas on electronically switching resistors.
Glenn
RE: Looking for ideas on electronically switching resistors.
RE: Looking for ideas on electronically switching resistors.
RE: Looking for ideas on electronically switching resistors.
Gunnar Englund
www.gke.org
--------------------------------------
Half full - Half empty? I don't mind. It's what in it that counts.
RE: Looking for ideas on electronically switching resistors.
Nope... itsmoked said:
So it's pretty clear he meant that he wants to use a power transistor to select a resistor
Thus my original suggestion applies.
RE: Looking for ideas on electronically switching resistors.
Wish I had one now!
Hi Magic. (Had a Boa Constrictor named that.) The resistors are indeed ground referenced. Small mercies. So this all happens around 300mV from ground. I'm not following.. OH! Wait I see you're saying put the switch above(electrically) the sensing resistor so it's resistance/voltage drop is unmeasured. I love it! Thanks. This is exactly why I came to you guys. Get stuck in one mindset and miss the best solution.
Naw. Though the thought crossed my mind. I'm looking at maybe ten of these per unit. So curve tracing or characterizing individual switches.. no thanks. :) Not to mention the pwm the resistor will be subject to. Yikes.
Hi Glenn. I was thinking of that too, but since these switching controllers use the voltage across these sense resistors for each 300kHz cycle I was hoping to avoid the possible delays and stability issues I might have with an additional amplifier in the loop.
Ah.. Like what I see in Glenn's suggestion except removing any delays in the sensed signal. I believe this would work. This system would have widely varying supply voltages so I'd have to use current sources to provide added current thru the sense resistors.. hmmmm. I need to think about it some more. Thanks.
Hi Scotty! Yeah as mentioned, just above, I need ten or fifteen per product unit. I'd probably have to include shopping carts with the product. LOLOL
Now we know why you live in the country. I bet you have a barn..
Many thanks for the fine participation here.
Keith Cress
kcress - http://www.flaminsystems.com
RE: Looking for ideas on electronically switching resistors.
TTFN

FAQ731-376: Eng-Tips.com Forum Policies
Need help writing a question or understanding a reply? forum1529: Translation Assistance for Engineers
RE: Looking for ideas on electronically switching resistors.
True. And now with the actual resistance and voltage drop of the "switch" not being a part of the sense voltage the transistor needs only support the maximum expected current and be fully ON at logic levels. These will be set-an-forget so the switching speed, gate capacitance, etc., don't matter. Since the voltage above the resistor never exceeds 300mV the transistor doesn't even need any Vds ability. Schweet.
Keith Cress
kcress - http://www.flaminsystems.com
RE: Looking for ideas on electronically switching resistors.
Dang!!
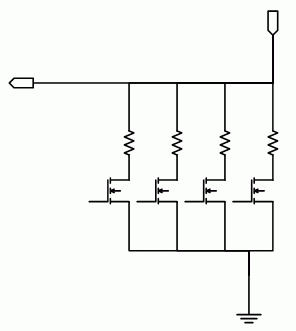
I don't see how MagicSmoker's idea is going to pan out now. Notice in B I can't get the paralleled voltage drop out to the regulator without getting the filthy transistors into the picture? Like picking off the return in A above the transistors.
Sounds like I'm back to Opera's idea.
Keith Cress
kcress - http://www.flaminsystems.com
RE: Looking for ideas on electronically switching resistors.
TTFN

FAQ731-376: Eng-Tips.com Forum Policies
Need help writing a question or understanding a reply? forum1529: Translation Assistance for Engineers
RE: Looking for ideas on electronically switching resistors.
Re the sense circuit. Use one resistor from top of R23, R21, R24 and let them land in a summing point (-ve of an opamp). Let R21 be your highest value resistor 500 mohms) and make the other resistors have values so that you get 0.3 ohms (my guess) and 0.1 ohms total resistance when switching Q4 and Q5.
The active path's voltage drops will add and those that do not carry current add zilch (resistor grounded).
You could, of course, also use a non-inverting opamp, but the math is somewhat less trasparant (the 1 added to Rb/Ra). And, finally - you can use same value resistors for R21 etcetera and use different values for the sense resistors.
PS I also have a 545A, a KEPCO BOP 72-6M and an adjustable Brandenburg 50 kV HV supply in my "barn". To mention a few of my favourites. And - yess, almost forgotten - an 8002A HP pulse generator with adjustable tr and tf. Those old instruments make life a lot more interesting. But I must admit that the modern LeCroy and Chavin-Arnoux scopes are a lot better than the 30 pound 545A. So the 545A stays at home when I do external troubleshooting. I go to the 545A and turn its knobs when I get nostalgic. They do not do that kind of knobs and switches any more.
See page 19 here:
http://www.google.se/url?sa=t&rct=j&q=&...
Gunnar Englund
www.gke.org
--------------------------------------
Half full - Half empty? I don't mind. It's what in it that counts.
RE: Looking for ideas on electronically switching resistors.
Gunnar Englund
www.gke.org
--------------------------------------
Half full - Half empty? I don't mind. It's what in it that counts.
RE: Looking for ideas on electronically switching resistors.
http://ec.irf.com/v6/en/US/adirect/ir?cmd=catProdu... would be possibly even a bit of an overkill. The spec Rds is less than 1 milliohm with 61 A Ids.
There are lots of choices if a larger error is tolerable:
http://ec.irf.com/v6/en/US/adirect/ir;jsessionid=F...
http://www.irf.com/product-info/datasheets/data/ir... appears to be cheapest at $0.513 in 1000 qty and has less than 10 milliohm Rds. It looks like Rds will be limited by the non-channel fixed resistance portions of the circuit, as would be the case with the current sensing resistor connections.
TTFN

FAQ731-376: Eng-Tips.com Forum Policies
Need help writing a question or understanding a reply? forum1529: Translation Assistance for Engineers
RE: Looking for ideas on electronically switching resistors.
Gunnar Englund
www.gke.org
--------------------------------------
Half full - Half empty? I don't mind. It's what in it that counts.
RE: Looking for ideas on electronically switching resistors.
TTFN

FAQ731-376: Eng-Tips.com Forum Policies
Need help writing a question or understanding a reply? forum1529: Translation Assistance for Engineers
RE: Looking for ideas on electronically switching resistors.
Skogs.. I've used one of those 545As! CLICK CLICK CLICK. I understand your need.
So "C" is where you're going here? The switches are again outside of the sensing scheme.. I get it. I think it would probably work as long as the incurred delays don't destabilize the whole control loop.
But. If I'm bringing in op-amps maybe I should just dump the switches and use a $0.30 digital pot to pick up 64 different settings.. "D" The digital pots come in at less than transistors of the type contemplated...
Keith Cress
kcress - http://www.flaminsystems.com
RE: Looking for ideas on electronically switching resistors.
Then I don't see why you should work on the measurement (actual value) side at all. It is a lot more convenient and reliable to vary the reference value aka setpoint. Then you don't have to worry about differing dynamics and stability at different settings.
Gunnar Englund
www.gke.org
--------------------------------------
Half full - Half empty? I don't mind. It's what in it that counts.
RE: Looking for ideas on electronically switching resistors.
As for temperature effects, even the sensing resistor itself would be problematic, as would the offset voltages and currents of the amplifiers. In some respect, the transistor switch may actually be better, since the transistor will be in hard saturation, and the channel resistance is even in the picture. You'll be dominated by the diffusion and metallization resistances, which would be similar for any possible alternative. The thermal compensation is something that would have to be built into the controller itself. Or, you might need to build something like a Wheatstone bridge to eliminate the sensing resistor changing vs. temperature.
TTFN

FAQ731-376: Eng-Tips.com Forum Policies
Need help writing a question or understanding a reply? forum1529: Translation Assistance for Engineers
RE: Looking for ideas on electronically switching resistors.
Great. Thanks guys. I think I've got it now. :)
Keith Cress
kcress - http://www.flaminsystems.com
RE: Looking for ideas on electronically switching resistors.
Beats yapping about lawyers, guns, and money
TTFN

FAQ731-376: Eng-Tips.com Forum Policies
Need help writing a question or understanding a reply? forum1529: Translation Assistance for Engineers